Er wordt
gedurende je studie veelvuldig beslag gelegd op jou tijd.
Hoe ga je dit managen?
Hieronder een
aantal tips waaronder veel ‘logische’ en ‘vanzelfsprekende’ tips.
Telefoon
Je belt iemand met een vraag, maar je bent altijd beleefd door meteen te vragen
hoe het met iemand gaat. Het gesprek duurt hierdoor vaak erg lang en je vergeet
soms dingen die je wilde weten.
Als je gaat bellen, meldt dan meteen waar het om gaat, dus begin doelbewust. Op
die manier spaar je tijd en geef je sturing aan het gesprek. Om niet onbeleefd
te zijn kun je later in het gesprek ook vragen hoe het met iemand gaat. Als je
met deze vraag zou openen, geef je je gesprekspartner de kans om uit te wijden
over andere zaken.
Als het echt een dringende vraag is kun je dit ook melden, waardoor je
gesprekspartner weet dat het een kort gesprek gaat worden.
”Hallo met ... Ik zou graag van je willen weten hoe het zit met.... Het is
nogal dringend, kun je hier direct achter aan gaan?”
Als iemand niet direct een antwoord heeft, zeg dan dat je zo snel mogelijk een
antwoord wil via telefoon of email. Vraag of jou contact gegevens in het bezit
zijn van je gesprekspartner.
Je zit in een
team met andere studenten en sommige teamleden komen hun afspraken niet goed
na, waardoor jouw planning in de problemen komt.
Zorg er voor dat gemaakte afspraken over wie doet wat en wanneer altijd op
papier en via de mail worden verspreid aan de betrokkenen.
Hou (zeker in het begin) een logboek bij waarin je nauwkeurig bijhoudt wie wat
heeft gedaan. Je kunt dit in een excel sheet doen. Of je kunt een teamBLOG starten
en daarin publiceren. Zo wordt al snel voor iedereen zichtbaar wie wat (niet)
doet.
Plan de afgesproken deliverables binnen een bepaalde termijn met een deadline.
Plaats deze in een agendasysteem zoals MS Outlook Calendar of Novell Groupwise
en maak gebruik van repeterende afspraken en reminders. Bespreek de voortgang
van de opleveringen tijdens een team mee
Het lijkt misschien overbodig, maar het werkt erg verhelderend om je dagelijkse
(prive) bezigheden als sporten, gamen en tv kijken ook in een electronisch
systeem als MS Outlook Calendar vast te leggen. Zet er in ieder geval je team
mee
Als iemand jou iets vraagt te doen, vraag dan altijd wanneer hij of zij het
nodig heeft. Geef daarna pas aan wanneer het gevraagde verwacht kan worden.
Als jij iets van
iemand nodig hebt en je vraagt er om, geef dan ook aan wanneer je het graag
wilt hebben. Noteer deze data ook in je agenda systeem!
Heb je je
electronische agenda om wat voor reden dan ook niet bij de hand, maar je kunt
wel emailen, stuur jezelf dan een bericht met de in te plannen afspraak.
Clean Desk
Misschien heb je wel eens van de term ‘operation clean desk’ gehoord. Het werkt
erg fijn als je op je buro geen stapels (niet afgehandelde) papieren stukken
hebt liggen.
Gebruik een IN-
bakje waar je nog niet gelezen stukken in plaatst; en gebruik een UIT-bakje
voor spul wat voor anderen is bestemd. Ga niet teveel bewaren, gooi weg wat
niet nodig is.
Berg vervolgens
belangrijke documenten op in (hang)mappen of orders.
Financiele documenten hoef je niet langer dan 5 jaar te bewaren (belas
Print geen
electronische documenten uit met als doel om ze in mappen op te bergen. Dit
kost veel tijd en bomen. Doe dit echt alleen maar als het echt nodig is, bijv.
als er iets ondertekend moet worden of als je een notule tijdens de vergadering
wilt gebruiken als naslag Heb je ook papieren die erg belangrijk zijn maar niet
vaak nodig (diploma’s, contracten, certificaten) dan is het verstandig deze in
een (brandvrije) kluis op te bergen.
Wellicht is het verstandig een scan te maken van dit soort documenten zodat je
een electronische versie als backup hebt.
Backups
Belangrijk bij
het aanleggen van een (electronisch) archief is het maken van backups. Vergeet
niet dat je heel veel tijd kwijt bent als je bepaalde documenten opnieuw moet
maken. Investeer daarom tijd en geld in backups.
Zelf kopieer ik iedere zondagavond mijn dataschijf (= bij mij de gehele D:
partitie) naar een externe USB 2.0 harddisk. Bij data moet je dan denken aan
alles wat jij hebt gemaakt: html/php/javascript pagina’s, excel sheets, word
documents, flash files (vooral de fla), photoshop files (psd), maar ook je
gehele email map (Outlook folder), je images, mp3’s enzovoort.
Maar je kunt ook iedere week 1 of meer DVD’tjes (+/- 4 Gb per stuk) branden.
Belangrijke
documenten zoals opdrachten, reflectieverslagen en mee
Eerder heb ik al het inscannen van belangrijke papieren genoemd. Als je een
kopie van je paspoort/rijbewijs electronisch voorhanden hebt op je computer dan
kan dit tijd besparen bij het aanvragen van een nieuw exemplaar.
We leven in een
maatschappij waarin we (net als mestkalveren met een oormerk) voorzien zijn van
nummers en id’s. Het kan daarom handig zijn en dus tijdbesparing opleveren om
een verzameldocument in bijvoorbeeld MS Excel aan te leggen waarin je nummers
en id’s op alfabetische volgorde weer geeft:
|
|
998663457 |
|
Paspoortnummer |
655488-23 |
|
Sofinummer |
16457732 |
|
Studentnummer |
0776543 |
|
Kamer van Koophandel |
88775471 |
|
BTW nr |
12343321 |
|
DIGID |
Sjaak |
Email
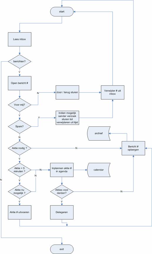
Een grote tijdslurper is het fenomeen email. Er komt van alles binnen: prive
berichten, berichten van school en wellicht heb je al een eigen klantenkring
waar ook nog mail van binnenkomt.
Ieder bericht
heeft een bepaalde prioriteit, sommige berichten moeten meteen worden afgehandeld,
andere berichten kunnen meteen de prullenbak in.
Gek word je soms
van de grote hoeveelheden SPAM, het ophalen van email kan daardoor ook (extra) veel
tijd in beslag nemen.
Probeer op (een)
vast(e) moment(en) van de dag je email te verwerken. Je kunt dit bijvoorbeeld
dagelijks van 10:00 tot 11:00 uur doen en van 20:00 tot 21:00, een beetje
afhankelijk van je dagplanning. Plan dit ook in je agenda in zodat dit
zichtbaar wordt.
De rest van de dag lees je géén email, want dat leidt alleen maar af!
Het opbergen van
mail is een kunst apart. Sommige mensen zijn geboren archivarissen, anderen
zijn daar wat minder bedreven in. Je kunt je inbox bijvoorbeeld opdelen in een
drietal mappen:
Afspraken
Aktueel
Archief
Alles wat in het
Archief staat is door jou gelezen en afgehandeld. De lopende zaken bevinden zich
in Aktueel en Afspraken.
Op die manier bevat
je inbox (naast de mappen) alleen nog maar nieuwe berichten. Deze verplaats je
na lezen naar 1 van de 3 submappen.
Binnen de 3 inbox
submappen kun je ook weer submappen aanmaken. Let wel op dat veel submappen
juist weer onoverzichtelijkheid in de hand kan werken!
Bij sommige
emailprogramma’s kun je ook emailberichten koppelen aan je agenda. In MS Outlook
kun bijvoorbeeld een emailbericht toevoegen aan een Calendar item.
Je kunt ook het
aantal submappen zeer minimaal houden en zwaar leunen op je zoekmachine.
Persoonlijk ben ik erg blij met Security Centre van Computer Associates
(firewall/virusscan/spamfilter/emailsearch/anti spyware), deze heeft een
zoekfunctie binnen MS Outlook, maar bijvoorbeeld Google Desktop werkt ook fijn.
Dit geeft wel behoorlijk wat overhead op de performance van je laptop, want je
harde schijf (alle bestanden) wordt éénmalig geindexeerd waarna er constant
gemonitord wordt of er iets veranderd aan de index.
Je kunt ook
werken met zgn. ‘mail rules’ binnen diverse mail programma’s. Deze zorgen er voor
dat mail van een bepaalde afzender direct in een bepaalde map kan worden
geplaatst. Maar zo kan een bericht dus ook aan je aandacht ontsnappen, omdat deze
meteen automatisch wordt opgeborgen! Dus dit is alleen aan te bevelen bij berichten
die je niet dagelijks hoeft te controleren. Ik doe dit met email subscriptions
van een forum als PHP_classes, maar je zou ook mail van schoolbank.nl op die manier
kunnen archiveren.
Mail
schema INBOX

Surfen op internet
Het gebeurt je mischien wel eens dat je op een website bent aangeland waarvan
je niet meer precies weet hoe je daar bent gekomen. Hou altijd in gedachten met
welk doel je op het internet bent en laat je niet te snel verleiden ‘om even
snel nog even te checken hoeveel users er op je site ingelogd zijn’ waardoor je
van je hoofddoel wordt afgeleid.
Gebruik http://del.icio.us om je favoriete
websites gratis online op te slaan. (bookmarks) Zo heb je altijd en overal waar
je internet tot je beschikking hebt, ook de beschikking over jou bookmarks. Via
de genoemde site kun je ook de bookmarks op een intuitieve manier van een ‘tag’
voorzien en in groepen indelen. Voor een voorbeeld, zie http://del.icio.us/arjo/cmd
Maak gebruik van
de intranet site van CMD, http://cmd.hro.nl
Hier vind je allerlei info en documenten zoals herkansingen en de studiegids.
Inloggen doe je met je studentnr en password.
Denk in de
ochtend, praat in de middag. De meeste mensen blijken ’s morgens scherper na te
kunnen denken dan de rest van de dag. Met name aan het einde van de ochtend, zo
ongeveer van 10:30 tot 12:00.
Het is dan ook
voor de hand liggend om denkzaken zoals het bedenken van een for-loop
constructie of het bedenken van een marke
Geef aan als je
niet gestoord wilt worden. Als student in een druk schoolgebouw is dit wel eens
lastig en niet altijd mogelijk. Wil je echt rustig werken dan zijn er in de
bibliotheek wel rustige plekjes te vinden. Ook op andere verdiepingen kun je
vaak rustig werken!
Wanneer iemand je onverhoopt toch stoort, ga dan staan. Hierdoor geef je een
signaal af waaruit blijkt dat je geen tijd in overvloed hebt. Stel vervolgens
de vraag: “is het een korte vraag?” Zoja, handel deze dan meteen af. Zonee,
maak dan een afspraak voor een later tijdstip.
Analyseer je
uitstel technieken. Praat erover met anderen. Doe zo mogelijk dingen samen.
Werk door tot de klus af is.
Het spelen van
een spel kan erg verslavend zijn. Er zijn studenten die ook op school zeer veel
tijd besteden aan Poker, Half-life, Secondlife, WarZone, Need for Speed
enzovoorts. Pas hiermee op! Analyseer je game gedrag en beperk het tot 1 uur
per dag.
Je kunt in de vakanties helemaal los gaan!
Tijdsduur
Bepaal bij het
plannen altijd begin- en eindtijd; een klus kost vaak zoveel tijd als ervoor
beschikbaar is!
Grote Klus
Plan bij het
starten van een onoverzichtelijke, grote klus waarvan je niet weet hoe deze aan
te pakken, alleen het eerste uur. De rest volgt vanzelf.
Plan al je werk in
Maak zichtbaar
wat je doet en wat je van plan bent te gaan doen in je agenda. In de papieren
versie schrijf je met potlood zodat je makkelijker kan corrigeren.
Tijdstip
Plan klussen waar
veel concentratie voor nodig is, in op een rustig tijdstip.
Centraal aanspreekpunt
Kijk of je met
teamleden afspraken kunt maken over een centraal aanspreekpunt. Hij/zij vangt
de wind op voor de anderen die daardoor ongestoord kunnen werken. Laat het
centraal aanspreekpunt wel rouleren.
Plan ‘compleet’
Zorg ervoor dat
je bij het plannen van een vergadering ook de voorbereidingstijd (research) en
uitwerkingstijd (notulen) in plant.
Schema
taakverwerking

Vak 1
Vaak wordt er veel tijd besteed aan zaken uit dit vak. Hier moet ook veel tijd voor worden
vrijgemaakt.
Lange termijn
oplossingen zijn ook erg belangrijk en mogen niet uit het oog worden verloren
door de waan van de dag uit Vak 1.
Besteed je weinig
tijd aan zaken uit Vak 2, maar wel aan de overige vakken? Dan is het zinvol om
de volgende keer dit schema erbij te pakken.
De uitdaging is
om je tijd te besteden aan zaken in Vak 1 en Vak 2.
Bij uitstel van
zaken uit Vak 2 wordt het gaandeweg moeilijker om zaken uit Vak 1 te beheersen.
Wacht niet tot er om wordt gevraagd, het komt je naam niet ten goede!
Het is dus de
kunst om genoeg tijd te besteden aan Vak 2 hoewel misschien niemand daar om
vraagt op dat moment.